AAAAA级
首页
关于协会
协会简介
组织构架
协会领导
历届会长
分支机构
内设机构
协会制度
协会会歌
协会动态
协会动态
通知公告
党建活动
协会会刊
政策法规
地方政策
国家政策
企业园地
企业产品
行业信息
运行分析
省内数据
全国数据
会员专区
会长单位
副会长单位
常务理事单位
理事单位
会员单位
入会申请
协会章程
会费缴纳办法
会员管理办法
服务平台
证书查询
服务平台
其他服务
下载专区
首页
>
行业信息
行业信息
行业信息
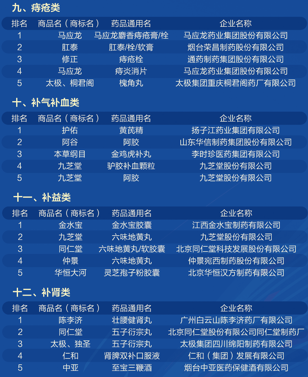
2021年度中国非处方药产品综合统计排名(中成药)
时间:2021-10-28 人气:1592
2021年10月18日-10月21日,2021健康中国-首届中国OTC大会暨中国中医药促进大会在广州长隆酒店盛大举办。
开幕式前夕,“2021年度中国非处方药产品综合统计排名(中成药)”发布。
河北省医药行业协会
@
版权所有
备案号:
冀ICP备09022714号
联系电话:0311-86906809
办公邮箱:hebyyhh2005@sohu.com
办公地址:河北省石家庄市长安区裕华东路179号
邮编:050031
技术支持:
博健科技
X关闭
X关闭